应用与设计

LT3598 汽车电池供电的驱动器用于 20 个 LED 而每串 LED 电流为 90mA

详情介绍

概览

产品详情

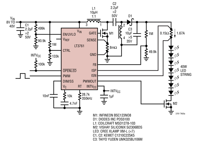
40W SEPIC LED Driver

LT3761 是一款 DC/DC 控制器,专为充当一个恒定电流源和恒定电压调节器而设计。该器件具有一个可编程内部 PWM 调光信号。LT3761 非常适合于驱动高电流 LED,但同时也拥有使其适合对电池和超级电容器进行充电的特点。固定频率、电流模式架构在一个很宽的电源和输出电压范围内实现了稳定操作。一个电压反馈引脚用作多个 LED 保护功能电路的输入,而且还使得转换器能够起一个恒定电压源的作用。一个频率调节引脚允许用户在 100kHz 至 1MHz 的范围内设置频率,旨在优化效率、性能或外部组件尺寸。