登录
|
免费注册
快易购首页
|
技术文库
|
行业动态
|
数据上传
|
创客窝
网站导航
|
联系客服
|
应用与设计
应用与设计
请输入需要搜索的应用
Circuit Collections
LT3599 2.1MHz 升压、四串 LED、每串 80mA、每串 7 个 LED
Analog
下载资料
详情介绍
数据手册
1
查看全部
概览
产品详情
产品详情
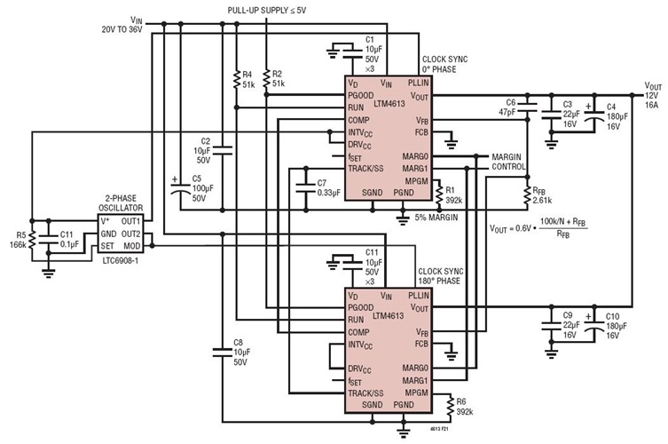
<img src='http://www.analog.com/-/media/analog/en/circuit-collections-images/ltc/406-circuit-1.jpg?la=en&w=435' alt='20-36Vin to 12Vout @ 16A 2-Phase Low Noise EN55022B Compliant uModule Power Supply'>
LTM4613 是一款完整、超低噪声、8A 开关模式 DC/DC 电源。封装中内置了开关控制器、功率 FET、电感器和所有的支持元件。LTM4613 的工作输入电压范围为 5V 至 36V,可支持一个 3.3V 至 15V 的输出电压范围 (由单个外部电阻器来设定)。仅需采用大容量的输入和输出电容器便可完成设计。
相关分类
电源管理
µModule 降压型稳压器
相关产品
LTM4613
LTC6908
文档
查看全部 (1)
数据手册 (1)
数据手册
(1)
PDF
632.00K
LTM4613: EN55022B Compliant 36V
IN
, 15V
OUT
, 8A, DC/DC μModule (Power Module) Regulator Data Sheet
相关型号
相关型号
制造商
描述
LT3599
Analog
具 ±1.5% 电流匹配准确度的四串 120mA LED 驱动器