应用与设计

LT3744 升压模式 3A LED 驱动器具 98% 效率

详情介绍

概览

产品详情

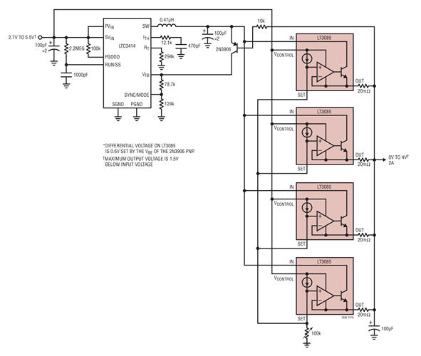
Low Voltage, High Current Adjustable High Efficiency Regulator*

LT3085 是一款 500mA 低压差线性稳压器,可通过并联来增加输出电流或在表面贴装型电路板上散播热量。这款新型稳压器专为用作一个精准电流源和电压跟随器而设计,可在许多要求高电流、至零的可调节能力和不设置散热器的应用中使用。另外,该器件还将传输晶体管的集电极引出,以在和第二个电源一起使用时实现低压差 (低至 275mV) 运作。