应用与设计

LT3755 具 250:1 PWM 调光和 LED 开路保护的 21W 降压-升压模式

详情介绍

概览

产品详情

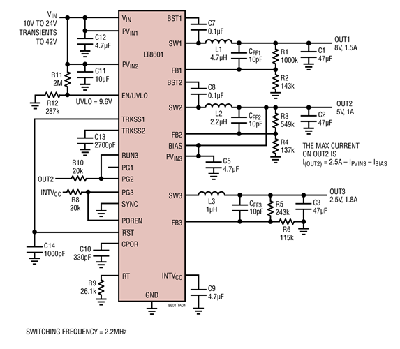
Wide Range Input Stepped Down to 5V, 2.5V and 8V (Delayed)

LT8601 是一款具可编程上电复位功能的三通道、电流模式、单片式降压型开关稳压器。所有的稳压器均同步至单个振荡器,并具有一个 250kHz 至 2.2MHz 的可调频率范围。在轻负载条件下,LT8601 可针对微功率突发模式操作或脉冲跳跃操作进行配置。在下面的应用电路中,当所有 3 个稳压器都处于工作状态时,微功率操作产生的静态电流为 30μA。