应用与设计

LT8303 30V~80Vin、24Vout 隔离型反激式转换器

详情介绍

概览

产品详情

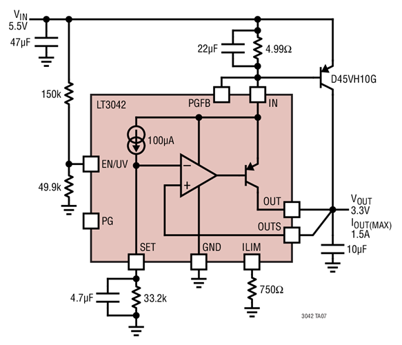
Ultralow Noise Higher Current Regulator with External PNP

LT3042 是一款高性能低压差线性稳压器,其采用 LTC 的超低噪声和超高 PSRR 架构以为对噪声敏感的 RF 应用供电。LT3042 被设计为后随一个高性能电压缓冲器的高精度电流基准,其可容易地通过并联以进一步降低噪声、增加输出电流和在 PCB 上散播热量。