LT3085 可调高效率稳压器
详情介绍
概览
产品详情
 
 
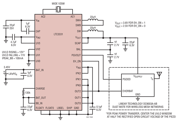
          LTC3331 集成了一个高电压能量收集电源和一个由可再充电电池供电的降压-升压型 DC/DC 转换器,可创建一款面向可替代能源应用的单输出电源。一个 10mA 分流器允许利用收集能量进行电池的简单充电,而一种低电池电量断接功能则用于避免电池发生深度放电。由一个集成型全波桥式整流器和一个高电压降压 DC/DC 组成的能量收集电源负责从压电源、太阳能或磁源收集能量。任一 DC/DC 转换器皆能给单个输出提供电能。降压转换器可在有收集能量可用的情况下运作,因而能够把分流充电器所需并从电池吸收的静态电流减小至 200nA,从而可延长电池的寿命。当没有收集能量可用时,降压-升压转换器将只给 VOUT 供电。



