应用与设计

LT3517 升压 100mA LED 驱动器具 LED 开路保护

详情介绍

概览

产品详情

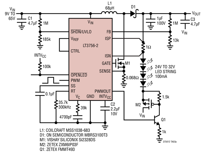
Buck-Boost Mode LED Driver

LT3756LT3756-1 LT3756-2 DC/DC 控制器,专为充当一个用于驱动高电流 LED 的恒定电流源而设计。它们从一个内部已调 7.15V 电源来驱动一个低外部 N 沟道功率 MOSFET。固定频率、电流模式架构在一个很宽的电源和输出电压范围内实现了稳定操作。一个参考于地电压 FB 引脚用作多个 LED 保护功能电路的输入,而且还使转换器能够起一个恒定电压源的作用。一个频率调节引脚允许用户在 100kHz 1MHz 的范围内设置频率,旨在优化效率、性能或外部元件尺寸。