应用与设计

LTC3130 采用 MPPC、户外太阳能电池板供电的 600mA 超级电容器充电器

详情介绍

概览

产品详情

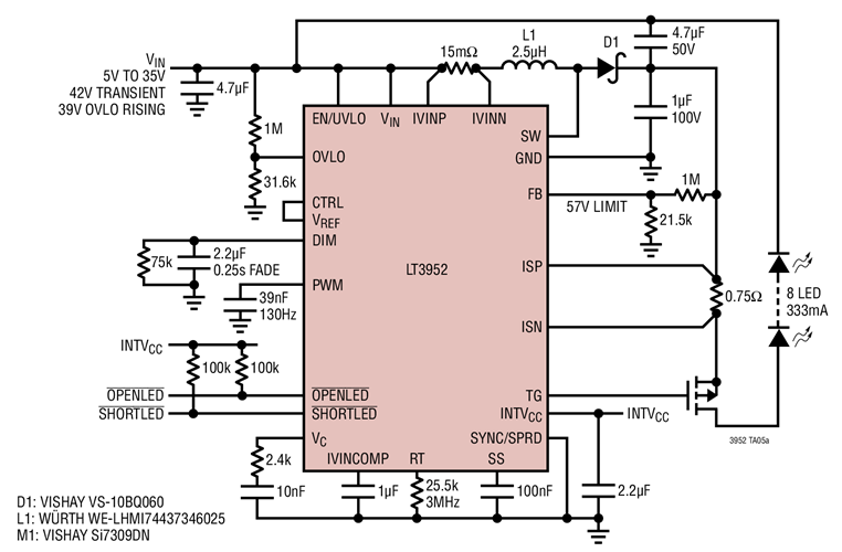
3MHz Buck-Boost LED Driver with Internal PWM Dimming and Fade Start

LT3952 是一款电流模式升压型 DC/DC 控制器,其具有一个内部 60V、80mΩ DMOS 电源开关。LT3952 专为驱动采用多种配置的高功率 LED 而设计。它把输入和输出电流调节环路与输出电压调节组合起来,可充当一个灵活的电流 / 电压源。