登录
|
免费注册
快易购首页
|
技术文库
|
行业动态
|
数据上传
|
创客窝
网站导航
|
联系客服
|
应用与设计
应用与设计
请输入需要搜索的应用
Circuit Collections
LT8709 在 400kHz、负降压-升压型转换器从 –15V 至 –30V 输入产生 –24V/2.5A 输出
Analog
下载资料
详情介绍
数据手册
EN
1
查看全部
概览
产品详情
产品详情
<img src='http://www.analog.com/-/media/analog/en/circuit-collections-images/ltc/182-circuit-1.jpg?la=en&w=435' alt='Dual 12V and 3.3V Hot Swap Application for Two Advanced Mezzanine Cards'>
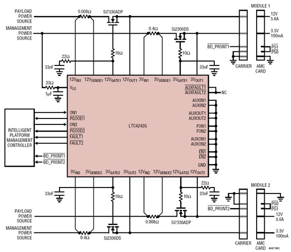
LTC4242 热插拔 (Hot Swap
TM
) 控制器允许对 PCI Express 背板进行电路板的安全插拔 (针对两个独立插槽)。外部 N 沟道晶体管负责控制 12V 和 3.3V 电源,而集成开关则用于控制 3.3V 辅助电源。12V 和 3.3V 电源均能够调整上电斜率。双级电路断路器和快速有源限流电路可保护所有电源免遭过流故障的损坏。
相关分类
电源监视器,控制器和保护
PCI 热插拔控制器
相关产品
LTC4242
文档
查看全部 (1)
数据手册 (1)
数据手册
(1)
PDF
520.00K
LTC4242: 用于PCI Express 的 双插槽热插拨控制器 数据手册
相关型号
相关型号
制造商
描述
LT8709
Analog
负输入同步多拓扑 DC/DC 控制器