应用与设计

ADI公司医疗X射线成像解决方案

医疗X射线成像检查的目的是识别病人身体中的异常情况或将病人归类为健康人群,同时最大程度地降低辐射影响。数字X射线(DR)和计算机断层扫描(CT)是最常用的X射线成像技术和应用。ADI提供大量的模拟数据采集系统(ADAS)、放大器、数据转换、信号处理和电源管理解决方案……
详情介绍

概览

产品详情

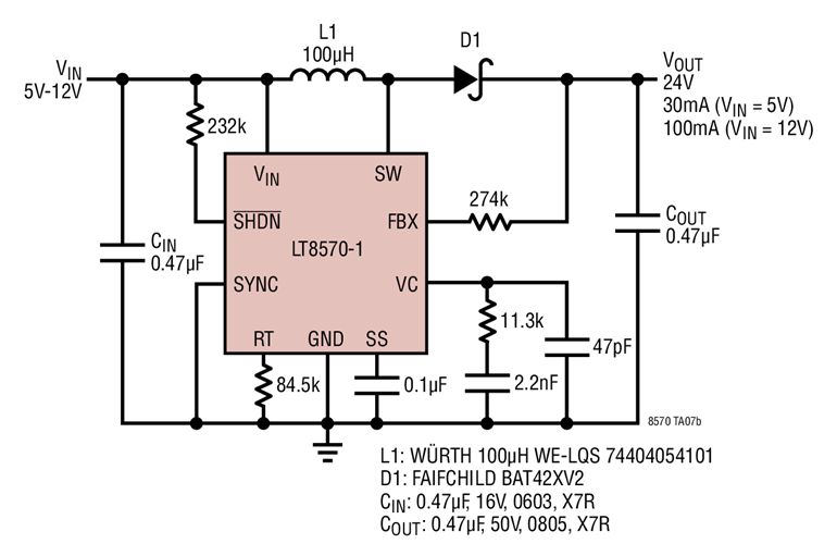
1MHz Boost Converter Generates 24V from 5V-12V Input

LT8570 和 LT8570-1 是 PWM DC/DC 转换器,LT8570 包含一个 0.5A、65V 电源开关,而 LT8570-1 则包含一个 0.25A、65V 电源开关。可以通过配置使LT8570 和 LT8570-1 成为一个升压、SEPIC 或负输出转换器。